2025年10月30日, 中国轮胎行业再添资本化新动态。广州工业投资控股集团有限公司下属国有企业万力轮胎股份有限公司(简称“万力轮胎”)已正式启动A股IPO进程。据证监会IPO辅导公示系统及广东证监局信kaiyun登录入口 开云平台网站息,万力轮胎于10月29日完成辅导备案登记,辅导券商为国泰海通证券。

作为中国华南地区最大的子午线轮胎生产企业和出口企业,万力轮胎此次IPO备受市场关注。公司前身“广州市华南橡胶轮胎有限公司”成立于1988年,总部位于广州市从化区,专注轮胎研发、生产、销售与服务三十余载。

截至2025年,万力轮胎在广州从化和安徽合肥设有生产基地,年产能达3720万条轮胎(含半钢胎、全钢胎及特种胎)。更值得关注的是其全球化布局的“中国速度”:柬埔寨海外工厂从奠基到首胎下线日成功产出首条高性能乘用子午线年初正式投产,最终将形成1200万条半钢胎的年产能。此外,公司同步践行绿色发展,于今年8月启动从化基地光伏项目建设。

公司官网显示,万力轮胎年营业收入约70亿元人民币。尽管与中策橡胶、赛轮轮胎等头部企业相比仍有差距,但其增速和技术投入表现亮眼。万力轮胎制定了清晰的发展愿景:“打造国内首家覆盖整车行业橡胶零部件制品的大型国有企业,规划到2025年,实现产值100亿元,跻身于中国轮胎行业5强,中国轮胎行业技术研发实力3强”。

万力轮胎注重研发创新,拥有国家级企业技术kaiyun登录入口 开云平台网站中心、博士后科研工作站及万力轮胎研究院,自主研发的“力鼎”产品开发平台融合信息化与智能化技术。2023年,其轨道交通重载橡胶车轮项目获中国交通运输协会科学技术进步二等奖,技术达国际领先水平。2025年,公司位列全球轮胎75强第41位、中国轮胎企业第18位,并入选国务院国资委“科改企业”。
市场方面,万力轮胎产品覆盖环保、舒适、赛车、新能源等九大系列,与广汽本田、比亚迪、奇瑞等20余家主机厂合作,配套超80款车型,是国内首家进入日系和法系配套体系的自主品牌。

2024年8月,万力轮胎通过广州产权交易所完成10.31亿元增资扩股,引入广汽资本、南航资本、安徽国江未来汽车产业基金等8家战略投资者,并同步实施员工持股,合计持股比例不超过25%。所募资金主要用于从化三期年产600万条半钢胎项目建设,该项目投产后,从化基地将成为国内最大半钢胎单体工厂。
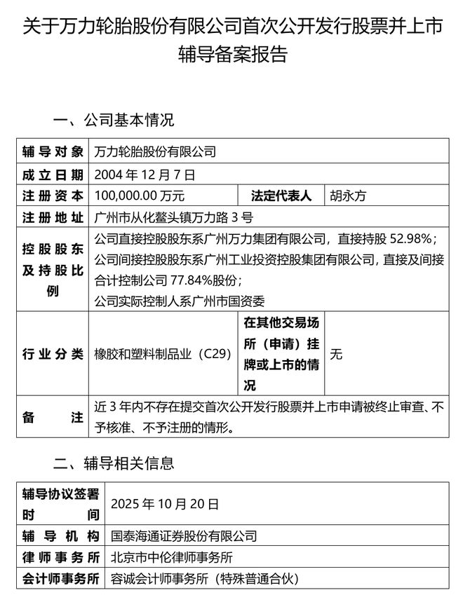
股权结构显示,万力轮胎直接控股股东为广州万力集团有限公司(持股52.98%),间接控股股东为广州工业投资控股集团有限公司(直接及间接合计控制77.84%股份),公司实际控制人为广州市国资委。

此次启动IPO辅导,意味着万力轮胎在迈向资本市场的道路上迈出了实质性一步。若成功上市,将为其产能扩张、技术研发及全球化战略提供强有力的资金支持,进一步助力其实现“中国轮胎行业5强”的战略目标。市场将持续关注其后续IPO进展。
特别声明:以上内容(如有图片或视频亦包括在内)为自媒体平台“网易号”用户上传并发布,本平台仅提供信息存储服务。
转发提醒!怀孕期间这件事千万要避开!医生:爸爸吸的每一支烟,都在增加宝宝先天性心脏病的风险
重磅!雅思官方发布2024–25年中国大陆雅思考生数据!快来看看你在哪个分数段位!
恭喜TES!3-1击败G2,晋级4强!369发挥出色,JKL霞疯狂输出
小米 REDMI K90 系列兼容 100W PPS 快充,标准版预计 11 月升级
红魔11 Pro+水冷塞进iPhone 17 Pro Max:性能暴增8%!
三星Galaxy S26系列手机剧透,三大核心升级“彻底改变用户体验”



