-
- 赛轮轮胎实控人完成近十亿元增持计划彰显对公司发展信心
- 2月21日晚间,赛轮轮胎发布公告称,公司实控人之一致行动人瑞元鼎实已完成股份增...
- 2025-02-24
-
- 轮胎概念上市公司市值高的个股有哪些(2025年2月21日)
- 截止2025年2月21日,轮胎概念上市公司中软控股份、黑猫股份、通用股份等29...
- 2025-02-24
-
- 疯狂地狱公车轮后续4V
- 疯狂地狱公车轮后续4V.6.5.17(2024已更新)官方网站-IOS/安卓通...
- 2025-02-24
-
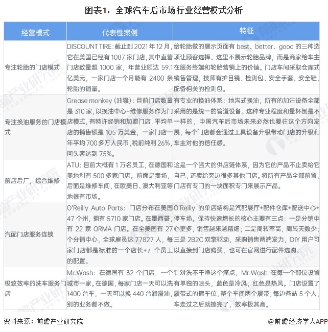
- 2024年全球汽车后市场行业现状及发展趋势分析全球市场规模接近2万亿欧元【组图】
- 目前,全球汽车后市场行业成功的经营模式主要有五种:一是专注轮胎的门店模式,代表...
- 2025-02-24
-
- 《足球经理2024》价格永降新作胎死腹中已转移重心
- SteamDB数据显示,《足球经理2024》国区价格永降。原先标准版售价为29...
- 2025-02-23
-
- 本周盘点(217-221):玲珑轮胎周跌255%主力资金合计净流出342238万
- 证券之星消息,截至2025年2月21日收盘,玲珑轮胎(601966)报收于17...
- 2025-02-23



